Instance Verification Kit (IVK)
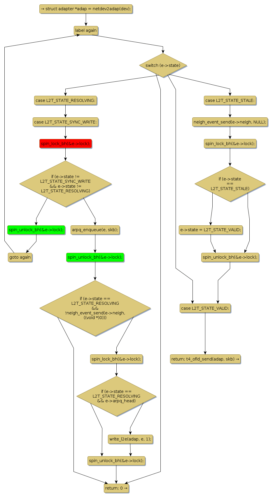
spin lock @ [7346+23+/linux-3.19-rc1/drivers/net/ethernet/chelsio/cxgb4/l2t.c]
Instance Signature: lock
|
The Matching Pair Graph:
|
|
Function Name
|
Control Flow Graph (CFG)
|
Events Flow Graph (EFG)
|
Source Correspondence
|
|
cxgb4_l2t_send
|
|
|
[6806+14+/linux-3.19-rc1/drivers/net/ethernet/chelsio/cxgb4/l2t.c]
|